Kubernetes 安装 - kubeadm
Table of Contents
k8s 安装 - This article is part of a series.
官方推荐集群工具 kubeadm
参考: 官方文档
单节点集群架构如下图:
- K8s 集群:一个控制节点(control panel/master);两个负载/工作节点(worker)
- Ubuntu xenial64
- Kubernetes 1.19.1
- Docker 5.19
| 节点(角色) | IP | 组件 |
|---|---|---|
| k8s-master1 | 192.168.100.1 | kube-apiserver,kube-controller-manager,kube-scheduler,etcd |
| k8s-node1 | 192.168.100.11 | kubelet,kube-proxy,docker |
| k8s-node2 | 192.168.100.12 | kubelet,kube-proxy,docker |
VM #
Vagrant File
# -*- mode: ruby -*-
# vi: set ft=ruby :
ENV["LC_ALL"] = "en_US.UTF-8"
# ---- 虚机配置 ----
boxes = [
{
:name => "k8s-master1",
:eth1 => "192.168.100.11",
:mem => "2048",
:cpu => "2"
},
{
:name => "k8s-master2",
:eth1 => "192.168.100.12",
:mem => "2048",
:cpu => "2"
},
{
:name => "k8s-worker1",
:eth1 => "192.168.100.21",
:mem => "2048",
:cpu => "2"
},
{
:name => "k8s-worker2",
:eth1 => "192.168.100.22",
:mem => "2048",
:cpu => "2"
},
{
:name => "k8s-lb",
:eth1 => "192.168.100.100",
:mem => "1024",
:cpu => "1"
}
]
box = "ubuntu/xenial64"
provision_script = "yes"
synced_folder = "no"
Vagrant.configure("2") do |config|
config.vm.box = box
# 循环设置每台虚拟机
boxes.each do |opts|
config.vm.define opts[:name] do |config|
# 配置 hostname
config.vm.hostname = opts[:name]
# 配置内存和CPU
config.vm.provider "virtualbox" do |v|
v.customize ["modifyvm", :id, "--memory", opts[:mem]]
v.customize ["modifyvm", :id, "--cpus", opts[:cpu]]
end
# 配置 IP
config.vm.network :private_network, ip: opts[:eth1]
# 设置网络代理(需要安装 vagrant-proxyconf 插件)
# 设置启动后初始化脚本,注意 privileged: true,表示以 sudo 方式运行
if provision_script == "yes"
if opts[:name] != "k8s-lb"
config.vm.provision "shell", privileged: true, path: "./setup.sh"
end
end
# 设置宿主机共享文件夹(需要安装 vagrant-vbguest 插件)
# if synced_folder == "yes"
# config.vm.synced_folder ".", "/vagrant", mount_options: ["dmode=774,fmode=775"]
# end
end
end
if Vagrant.has_plugin?("vagrant-cachier")
config.cache.scope = :box
end
if Vagrant.has_plugin?("vagrant-hostmanager")
config.hostmanager.enabled = true
config.hostmanager.manage_host = true
config.hostmanager.ignore_private_ip = false
config.hostmanager.include_offline = true
end
end
初始化脚本
#!/bin/bash
export DEBIAN_FRONTEND=noninteractive
# 禁用防火墙启动
sudo ufw disable
sudo iptables -F -t nat && iptables -X -t nat
sudo iptables -P FORWARD ACCEPT
# 关闭 selinux
# sudo setenforce 0 # 临时
# sudo sed -i 's/enforcing/disabled/' /etc/selinux/config # 永久
# 关闭 swap
sudo swapoff -a # 临时
sudo sed -ri 's/.*swap.*/#&/' /etc/fstab
# 加载模块
sudo modprobe br_netfilter
# 验证模块是否生效
lsmod | grep br_netfilter
# 新建k8s.conf文件,并添加以下内容,这个是防止由于 iptables 被绕过而导致流量无法正确路由的问题。
cat <<EOF | sudo tee /etc/sysctl.d/k8s.conf
net.bridge.bridge-nf-call-iptables=1
net.bridge.bridge-nf-call-ip6tables=1
vm.swappiness=0
EOF
sudo sysctl --system
ls /proc/sys/net/bridge
# 时间同步
sudo apt-get -y install chrony
sudo timedatectl set-timezone Asia/Singapore
sudo systemctl enable chrony
sudo systemctl start chrony
### Install packages to allow apt to use a repository over HTTPS
sudo apt-get update -y && sudo apt-get install -y apt-transport-https ca-certificates curl wget software-properties-common gnupg-agent
# 安装 docker
# Add Docker's official GPG key:
curl -fsSL https://download.docker.com/linux/ubuntu/gpg | sudo apt-key add -
sudo apt-key fingerprint 0EBFCD88
# Add the Docker apt repository:
sudo add-apt-repository \
"deb [arch=amd64] https://download.docker.com/linux/ubuntu \
$(lsb_release -cs) \
stable"
# Install Docker CE
sudo apt-get update -y && sudo apt-get install -y docker-ce docker-ce-cli containerd.io
# Restart Docker
sudo systemctl daemon-reload
sudo systemctl restart docker
sudo systemctl enable docker
# 安装 kubeadm, kubectl, kubelet (k8s二进制时则采用手动安装方式)
curl -s https://packages.cloud.google.com/apt/doc/apt-key.gpg | sudo apt-key add -
cat <<EOF | sudo tee /etc/apt/sources.list.d/kubernetes.list
deb https://apt.kubernetes.io/ kubernetes-xenial main
EOF
sudo apt-get update -y && sudo apt-get install -y kubelet kubeadm kubectl
sudo apt-mark hold kubelet kubeadm kubectl
sudo systemctl daemon-reload
sudo systemctl restart kubelet
sudo systemctl enable kubelet
sudo mkdir -p /opt/k8s/{bin,cfg,ssl,logs}
cat <<EOF | sudo tee /opt/k8s/env.sh
#!/bin/bash
export ETCDCTL_API=3
# kube-apiserver 的反向代理(nginx)地址端口
export KUBE_APISERVER="https://192.168.100.11:6443"
# TLS Bootstrapping 使用的 Token,可以使用 head -c 16 /dev/urandom | od -An -t x | tr -d ' ' 生成
export BOOTSTRAP_TOKEN="c47ffb939f5ca36231d9e3121a252940"
# Pod 网段
CLUSTER_CIDR="10.10.0.0/16"
# SERVICE网段
SERVICE_CIDR="10.0.0.0/24"
# Kubernetes 服务 IP (一般是 SERVICE_CIDR 中第一个IP)
CLUSTER_SERVICE_IP="10.0.0.1"
# 集群 DNS 服务 IP (从 SERVICE_CIDR 中预分配)
export CLUSTER_SERVICE_DNS_IP="10.0.0.2"
# 集群 DNS 域名(末尾不带点号)
export CLUSTER_DNS_DOMAIN="cluster.local"
EOF
sudo chmod a+x /opt/k8s/env.sh
# alias
cat <<EOF | sudo tee -a /home/vagrant/.bashrc
alias k=kubectl
alias kd="kubectl describe"
alias kx="kubectl explain"
alias ku="kubectl config use-context"
# grep: print file name, print line number, recursive, ignore-case
alias g="grep -Hnri --color"
source <(kubectl completion bash)
complete -F __start_kubectl k
export dy="--dry-run=client -o yaml"
EOF
cat > /home/vagrant/.vimrc << EOF
set tabstop=2
set expandtab
set shiftwidth=2
set nu
EOF
创建集群 #
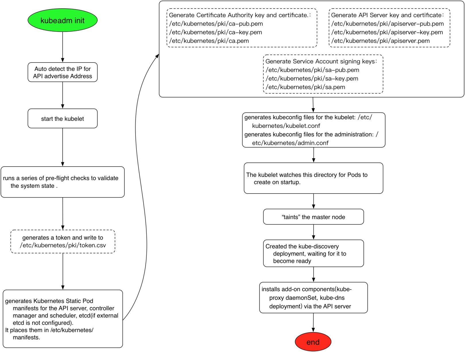
kubeadm 创建 Kubernetes 的过程如下:

- 检查所有节点的网络配置,例如 k8s-worker1:
vagrant@k8s-worker1:~$ cat /etc/hosts
127.0.0.1 localhost
# The following lines are desirable for IPv6 capable hosts
::1 ip6-localhost ip6-loopback
fe00::0 ip6-localnet
ff00::0 ip6-mcastprefix
ff02::1 ip6-allnodes
ff02::2 ip6-allrouters
ff02::3 ip6-allhosts
127.0.1.1 ubuntu-xenial ubuntu-xenial
127.0.2.1 k8s-worker1 k8s-worker1
## vagrant-hostmanager-start
192.168.100.11 k8s-master1
192.168.100.12 k8s-master2
192.168.100.21 k8s-worker1
192.168.100.22 k8s-worker2
192.168.100.100 k8s-lb
## vagrant-hostmanager-end
vagrant@k8s-worker1:~$ ip route show
default via 10.0.2.2 dev enp0s3
10.0.2.0/24 dev enp0s3 proto kernel scope link src 10.0.2.15
172.17.0.0/16 dev docker0 proto kernel scope link src 172.17.0.1 linkdown
192.168.100.0/24 dev enp0s8 proto kernel scope link src 192.168.100.21
- 初始化集群 k8s-master1:192.168.100.11
kubeadm init \
--pod-network-cidr=10.10.0.0/16 \
--service-cidr=10.0.0.0/24 \
--apiserver-advertise-address=192.168.100.11
配置含义:
- pod-network-cidr:pod 通信网络
- service-cidr:service 通信网络
- apiserver-advertise-address:kube-apiserver 端口,如果是高可用集群,要换成 LB,这里只是本机
成功后会看到:
Your Kubernetes control-plane has initialized successfully!
To start using your cluster, you need to run the following as a regular user:
mkdir -p $HOME/.kube
sudo cp -i /etc/kubernetes/admin.conf $HOME/.kube/config
sudo chown $(id -u):$(id -g) $HOME/.kube/config
You should now deploy a pod network to the cluster.
Run "kubectl apply -f [podnetwork].yaml" with one of the options listed at:
https://kubernetes.io/docs/concepts/cluster-administration/addons/
Then you can join any number of worker nodes by running the following on each as root:
kubeadm join 192.168.100.11:6443 --token virvoc.4q5v8rqvuriyr3wy \
--discovery-token-ca-cert-hash sha256:ce0f619cf549bef741ebcb8c94f0d7853ea2c11ef7573542920e18ad56f7bf40
依照上面的提示执行,并检查 K8s 集群的状态:
vagrant@k8s-master1:~$ mkdir -p $HOME/.kube
vagrant@k8s-master1:~$ sudo cp -i /etc/kubernetes/admin.conf $HOME/.kube/config
vagrant@k8s-master1:~$ sudo chown $(id -u):$(id -g) $HOME/.kube/config
vagrant@k8s-master1:~$ kubectl get namespaces
NAME STATUS AGE
default Active 44m
kube-node-lease Active 44m
kube-public Active 44m
kube-system Active 44m
vagrant@k8s-master1:~$ kubectl get pod --all-namespaces
NAMESPACE NAME READY STATUS RESTARTS AGE
kube-system coredns-f9fd979d6-mvd8f 0/1 Pending 0 43m
kube-system coredns-f9fd979d6-p899v 0/1 Pending 0 43m
kube-system etcd-k8s-master1 1/1 Running 0 44m
kube-system kube-apiserver-k8s-master1 1/1 Running 0 44m
kube-system kube-controller-manager-k8s-master1 1/1 Running 0 44m
kube-system kube-proxy-2pcvd 1/1 Running 0 43m
kube-system kube-scheduler-k8s-master1 1/1 Running 0 44m
vagrant@k8s-master1:~$ ls /etc/kubernetes/
admin.conf controller-manager.conf kubelet.conf manifests pki scheduler.conf
vagrant@k8s-master1:~$ kubectl get nodes
NAME STATUS ROLES AGE VERSION
k8s-master1 NotReady master 53m v1.19.1
从上面可以看到控制面板的组件:etcd,kube-apiserver,kube-controller-manager,kube-scheduler 以及插件 CoreDNS,均采用静态容器模式部署,其部署清单在主机的/etc/kubernetes/manifests 目录里,kubelet 会自动加载此目录并启动 pod。
k8s-master1 的状态还是 NotReady,因为网络还没有部署,K8s 有 flannel,calico 等网络选项,选择部署 calico 网络。
- 部署 pod 网络
vagrant@k8s-master1:~$ kubectl apply -f https://docs.projectcalico.org/manifests/calico.yaml
vagrant@k8s-master1:~$ kubectl get ds,deploy,pods -n kube-system
NAME DESIRED CURRENT READY UP-TO-DATE AVAILABLE NODE SELECTOR AGE
daemonset.apps/calico-node 1 1 1 1 1 kubernetes.io/os=linux 4m16s
daemonset.apps/kube-proxy 1 1 1 1 1 kubernetes.io/os=linux 76m
NAME READY UP-TO-DATE AVAILABLE AGE
deployment.apps/calico-kube-controllers 1/1 1 1 4m16s
deployment.apps/coredns 2/2 2 2 76m
NAME READY STATUS RESTARTS AGE
pod/calico-kube-controllers-c9784d67d-mdtzh 1/1 Running 0 4m15s
pod/calico-node-qrlwg 1/1 Running 0 4m15s
pod/coredns-f9fd979d6-mvd8f 1/1 Running 0 75m
pod/coredns-f9fd979d6-p899v 1/1 Running 0 75m
pod/etcd-k8s-master1 1/1 Running 0 76m
pod/kube-apiserver-k8s-master1 1/1 Running 0 76m
pod/kube-controller-manager-k8s-master1 1/1 Running 0 76m
pod/kube-proxy-2pcvd 1/1 Running 0 75m
pod/kube-scheduler-k8s-master1 1/1 Running 0 76m
vagrant@k8s-master1:~$ kubectl get node
NAME STATUS ROLES AGE VERSION
k8s-master1 Ready master 81m v1.19.1
k8s-master1 状态变为 Ready
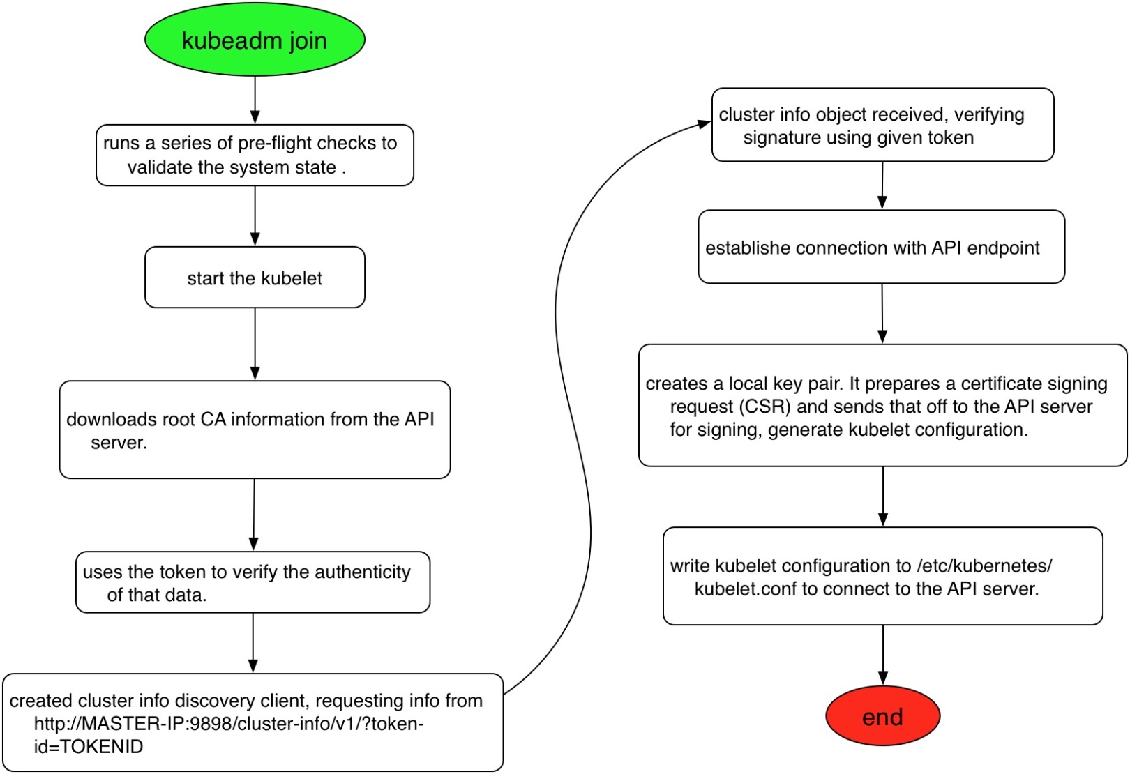
- 加入工作节点:在所有工作节点上,依照上述提示运行
kubeadm token list
kubeadm join 192.168.100.11:6443 --token virvoc.4q5v8rqvuriyr3wy \
--discovery-token-ca-cert-hash sha256:ce0f619cf549bef741ebcb8c94f0d7853ea2c11ef7573542920e18ad56f7bf40
经过一点点时间,在 k8s-master1 上可以看到所有节点都 Ready:
vagrant@k8s-master1:~$ kubectl get node
NAME STATUS ROLES AGE VERSION
k8s-master1 Ready master 96m v1.19.1
k8s-worker1 Ready <none> 82s v1.19.1
k8s-worker2 Ready <none> 46s v1.19.1
kubeadm 可以扩展单节点集群至多节点,其扩展流程如下:

这里不尝试。
应用测试 #
创建一个 Nginx Deployment:
vagrant@k8s-master1:~$ kubectl create deployment nginx --image=nginx
deployment.apps/nginx created
vagrant@k8s-master1:~$ kubectl expose deployment nginx --port=80 --type=NodePort
service/nginx exposed
vagrant@k8s-master1:~$ kubectl get pod,svc -o wide
NAME READY STATUS RESTARTS AGE IP NODE NOMINATED NODE READINESS GATES
pod/nginx-6799fc88d8-z42zc 1/1 Running 0 2m55s 10.100.126.1 k8s-worker2 <none> <none>
NAME TYPE CLUSTER-IP EXTERNAL-IP PORT(S) AGE SELECTOR
service/kubernetes ClusterIP 10.1.0.1 <none> 443/TCP 141m <none>
service/nginx NodePort 10.1.132.185 <none> 80:30869/TCP 2m42s app=nginx
可以看到其位于 k8s-worker2 节点,该节点 IP 为 192.168.100.12,端口暴露为 30869,可以使用浏览器访问该地址。
部署 Dashboard #
- 安装
vagrant@k8s-master1:~$ k apply -f https://raw.githubusercontent.com/kubernetes/dashboard/v2.0.4/aio/deploy/recommended.yaml
namespace/kubernetes-dashboard created
serviceaccount/kubernetes-dashboard created
service/kubernetes-dashboard created
secret/kubernetes-dashboard-certs created
secret/kubernetes-dashboard-csrf created
secret/kubernetes-dashboard-key-holder created
configmap/kubernetes-dashboard-settings created
role.rbac.authorization.k8s.io/kubernetes-dashboard created
clusterrole.rbac.authorization.k8s.io/kubernetes-dashboard created
rolebinding.rbac.authorization.k8s.io/kubernetes-dashboard created
clusterrolebinding.rbac.authorization.k8s.io/kubernetes-dashboard created
deployment.apps/kubernetes-dashboard created
service/dashboard-metrics-scraper created
deployment.apps/dashboard-metrics-scraper created
# dashboard endpoint
vagrant@k8s-master1:~$ k -n kubernetes-dashboard describe service kubernetes-dashboard
Name: kubernetes-dashboard
Namespace: kubernetes-dashboard
Labels: k8s-app=kubernetes-dashboard
Annotations: <none>
Selector: k8s-app=kubernetes-dashboard
Type: ClusterIP
IP: 10.0.0.124
Port: <unset> 443/TCP
TargetPort: 8443/TCP
Endpoints: 10.10.126.1:8443
Session Affinity: None
Events: <none>
- NodePort
Endpoints: 10.10.126.1:8443,为了访问,可以采用 port forwarding 或者改为 NodePort,port forwarding 使用下面的命令(访问 k8s-worker2:8000):
vagrant@k8s-master1:/opt/k8s$ k -n kubernetes-dashboard get pods -o wide
NAME READY STATUS RESTARTS AGE IP NODE NOMINATED NODE READINESS GATES
dashboard-metrics-scraper-7b59f7d4df-6f7cl 1/1 Running 0 31m 10.10.194.65 k8s-worker1 <none> <none>
kubernetes-dashboard-665f4c5ff-s7729 1/1 Running 0 31m 10.10.126.1 k8s-worker2 <none> <none>
vagrant@k8s-master1:/opt/k8s$ k -n kubernetes-dashboard port-forwarding kubernetes-dashboard-665f4c5ff-s7729 8000:8443
改为 NodePort 则编辑 kubernetes-dashboard(访问 k8s-worker2:30303):
vagrant@k8s-master1:/opt/k8s$ k -n kubernetes-dashboard edit svc kubernetes-dashboard
改行 30,加入行 23:
19 spec:
20 clusterIP: 10.0.0.124
21 externalTrafficPolicy: Cluster
22 ports:
23 - nodePort: 30303
24 port: 443
25 protocol: TCP
26 targetPort: 8443
27 selector:
28 k8s-app: kubernetes-dashboard
29 sessionAffinity: None
30 type: NodePort
31 status:
32 loadBalancer: {}
vagrant@k8s-master1:~$ k -n kubernetes-dashboard get pod,svc -o wide
NAME READY STATUS RESTARTS AGE IP NODE NOMINATED NODE READINESS GATES
pod/dashboard-metrics-scraper-7b59f7d4df-6f7cl 1/1 Running 0 50m 10.10.194.65 k8s-worker1 <none> <none>
pod/kubernetes-dashboard-665f4c5ff-s7729 1/1 Running 0 50m 10.10.126.1 k8s-worker2 <none> <none>
NAME TYPE CLUSTER-IP EXTERNAL-IP PORT(S) AGE SELECTOR
service/dashboard-metrics-scraper ClusterIP 10.0.0.67 <none> 8000/TCP 50m k8s-app=dashboard-metrics-scraper
service/kubernetes-dashboard NodePort 10.0.0.124 <none> 443:30303/TCP 50m k8s-app=kubernetes-dashboard
- cert
Dashboard 的 cert 在 Chrome 出错:
NET::ERR_CERT_INVALID
Subject:
Issuer:
Expires on: 6 Oct 2021
Current date: 6 Oct 2020
PEM encoded chain:
......
有几种处理方法,一是手动生成 dashboard 的证书,重新部署;二是修改 Chrome 启动命令(/Applications/Google\ Chrome.app/Contents/MacOS/Google\ Chrome –ignore-certificate-errors –ignore-urlfetcher-cert-requests &> /dev/null);三是看到上述页面时,直接敲入神奇的 thisisunsafe
- dashboard-admin
默认的 service account - kubernetes-dashboard 权限不够,需要创建一个:
vagrant@k8s-master1:~$ k -n kubernetes-dashboard get sa
NAME SECRETS AGE
dashboard-admin 1 17m
default 1 85m
vagrant@k8s-master1:~$ k create sa dashboard-admin -n kube-system
serviceaccount/dashboard-admin created
vagrant@k8s-master1:~$ k create clusterrolebinding dashboard-admin --clusterrole=cluster-admin --serviceaccount=kube-system:dashboard-admin
clusterrolebinding.rbac.authorization.k8s.io/dashboard-admin created
vagrant@k8s-master1:~$ k describe sa dashboard-admin -n kube-system
Name: dashboard-admin
Namespace: kube-system
Labels: <none>
Annotations: <none>
Image pull secrets: <none>
Mountable secrets: dashboard-admin-token-5m5lb
Tokens: dashboard-admin-token-5m5lb
Events: <none>
# token
vagrant@k8s-master1:~$ k describe secret dashboard-admin-token-5m5lb -n kube-system
拿到 token 后可以用其登录 Dashboard 页面。
部署 Metrics-Server #
官网已经提示 metric-server 安装要满足 2 个条件:
- 在 master 节点要能访问 metrics server pod ip(kubeadm 部署默认已经满足该条件,二进制部署需注意要在 master 节点也部署 node 组件)
- apiserver 启用聚合层支持(kubeadm 默认已经启用,二进制部署需自己启用)
先安装 Helm:
vagrant@k8s-lb:/opt/k8s$ curl https://baltocdn.com/helm/signing.asc | sudo apt-key add -
vagrant@k8s-lb:/opt/k8s$ sudo apt-get install apt-transport-https --yes
vagrant@k8s-lb:/opt/k8s$ echo "deb https://baltocdn.com/helm/stable/debian/ all main" | sudo tee /etc/apt/sources.list.d/helm-stable-debian.list
vagrant@k8s-lb:/opt/k8s$ sudo apt-get update
vagrant@k8s-lb:/opt/k8s$ sudo apt-get install helm
vagrant@k8s-lb:/opt/k8s$ helm repo add stable https://kubernetes-charts.storage.googleapis.com/
Helm 的架构:

通过 Helm 部署 Metrics-Server:
vagrant@k8s-lb:/opt/k8s$ k create namespace kubernetes-metrics
vagrant@k8s-lb:/opt/k8s$ helm install metrics-server stable/metrics-server --version 2.11.2 --namespace kubernetes-metrics
NAME: metrics-server
LAST DEPLOYED: Tue Oct 6 22:07:22 2020
NAMESPACE: kubernetes-metrics
STATUS: deployed
REVISION: 1
NOTES:
The metric server has been deployed.
In a few minutes you should be able to list metrics using the following
command:
kubectl get --raw "/apis/metrics.k8s.io/v1beta1/nodes"
vagrant@k8s-lb:/opt/k8s$ k get --raw "/apis/metrics.k8s.io/v1beta1/nodes"
{"kind":"NodeMetricsList","apiVersion":"metrics.k8s.io/v1beta1","metadata":{"selfLink":"/apis/metrics.k8s.io/v1beta1/nodes"},"items":[]}
# 增加两个参数:跳过证书验证和使用node ip通信
# --kubelet-insecure-tls
# --kubelet-preferred-address-types=InternalIP
vagrant@k8s-lb:/opt/k8s$ k -n kubernetes-metrics edit deployment metrics-server
# --enable-aggregator-routing=true
vagrant@k8s-master1:/etc/kubernetes/manifests$ sudo vi kube-apiserver.yaml
vagrant@k8s-master1:/etc/kubernetes/manifests$ sudo kubectl apply -f kube-apiserver.yaml
vagrant@k8s-lb:/opt/k8s$ k -n kubernetes-metrics top node
NAME CPU(cores) CPU% MEMORY(bytes) MEMORY%
k8s-master1 128m 6% 1228Mi 64%
k8s-worker1 52m 2% 683Mi 35%
k8s-worker2 65m 3% 785Mi 41%
删除集群 #
- 删除一个工作/控制节点:
kubectl drain <node name> --delete-local-data --force --ignore-daemonsets
sudo kubeadm reset
kubectl delete node <node name>
- reset 不会重置 iptables 或 IPVS,需手动:
iptables -F && iptables -t nat -F && iptables -t mangle -F && iptables -X
ipvsadm -C
如果使用外部 etcd,也需要使用 etcdctl 这样的工具手动删除
删除软件:
sudo apt-get purge kubeadm kubectl kubelet kubernetes-cni kube\*
sudo apt-get autoremove
sudo rm -rf ~/.kube